提案書は、業務改善・コスト削減・組織改革などを実現するために欠かせない重要なビジネス文書です。
しかし、「どのように書けば伝わるのか」「説得力のある構成とは何か」と悩む方も多いのではないでしょうか。
本ページでは、実務ですぐに使える提案書テンプレート4種類(コミュニケーション改善・品質改善・業務効率化・電気代削減)を掲載し、それぞれの使い方・作成ポイント・カスタマイズ方法まで詳しく解説します。
提案書とは?目的と重要性
提案書とは、現状の課題を整理し、解決策を提示して承認や実行を促すための文書です。
主な役割は以下の通りです。
- 問題点の可視化
- 改善策の提示
- 意思決定の材料提供
- 組織全体の改善推進
特に社内提案書では、「論理性」と「実現性」が重要となります。
提案書の基本構成
効果的な提案書は、以下の流れで構成します。
- 背景・目的
- 現状の課題
- 提案内容
- 期待効果
- 実施計画
- まとめ
この流れを押さえることで、説得力のある文書になります。
提案書テンプレート一覧(用途別)
このページでは、以下の実務シーン別テンプレートを掲載しています。
テンプレート1|社内コミュニケーション改善提案書
リモートワーク時代における情報共有不足・連携不足の解消を目的とした提案書です。
特徴
- チャットツール導入
- 社内交流施策
- 意見共有の仕組み化
活用シーン
- 組織活性化
- 離職率改善
- チーム力強化

[ テンプレート1の例文 ]
社内コミュニケーション改善および協働促進に関する提案書
- 提案の趣旨
近年、リモート業務や部門間でのオンラインやり取りが増えたことにより、社員同士の直接的なコミュニケーション機会が減少しています。その結果、情報共有の遅延や意思疎通の行き違いが目立つようになり、チームワークの低下や新しいアイデアの創出不足が懸念されています。
本提案では、これらの課題を解決し、より生産的で前向きな職場環境を構築するための具体策を示します。 - 現状の課題
(1) 部署ごとの情報伝達がメール中心で、迅速な連携が難しい。
(2) オンライン会議では発言者が固定化し、意見交換が限定的になっている。
(3) 日常的な雑談や相談の場が少なくなり、職場内の関係性が希薄化している。 - 改善提案の概要
社内ポータルおよびチームチャットツールを導入し、部門横断的なコミュニケーションを円滑化します。これにより、
- リアルタイムでの情報共有・質疑応答が可能になる。
- 成果報告やノウハウ共有を全社員が閲覧できる体制を整備。
- オンライン上でも社員同士の交流が生まれやすくなる。
- 具体的な施策案
(1) 「デイリー共有チャンネル」の設置(業務進捗・課題・気づきの投稿)
(2) 月1回の「交流ランチタイム」(部署横断型で話題をテーマ化)
(3) 意見投票やアイデア提案ができるオンライン掲示板の運用開始
(4) 情報発信を促す「社内ニュースレター」の定期発行 - 期待される効果
- 社員の意見交換の活性化によるチーム連携力の強化
- 問題発見から改善提案までのサイクルの短縮
- 社員同士の心理的距離が縮まり、職場満足度・定着率の向上が期待される
- 添付資料
「社内コミュニケーション促進の成功事例(他社比較)」調査レポート(総務課作成)
以上
テンプレート2|品質改善提案書
製造業・品質管理部門向けの不良削減・工程改善提案です。
特徴
- 作業標準化
- AI検査導入
- 保全管理のデジタル化
活用シーン
- クレーム削減
- 品質向上
- 生産性改善

[ テンプレート2の例文 ]
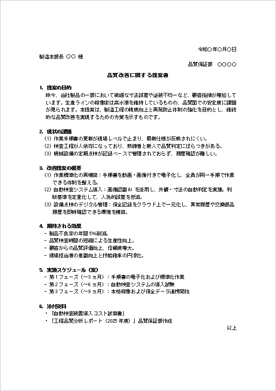
品質改善に関する提案書
1.提案の目的
昨今、当社製品の一部において微細な寸法誤差や塗装不均一など、顧客指摘が増加しています。生産ラインの稼働率は高水準を維持しているものの、品質面での安定度に課題が見られます。本提案は、製造工程の精度向上と再発防止体制の強化を目的とし、継続的な品質改善を実現するための方策を示すものです。
2.現状の課題
(1) 作業手順書の更新が現場レベルで止まり、最新仕様が反映されにくい。
(2) 検査工程が人依存になっており、熟練者と新人で品質判定にばらつきがある。
(3) 機械設備の定期点検が記録ベースで管理されておらず、履歴確認が難しい。
3.改善提案の概要
(1) 作業標準化の再構築:手順書を動画・画像付きで電子化し、全員が同一手順で作業できる体制を整える。
(2) 自動検査システム導入:画像認識AIを活用し、外観・寸法の自動判定を実施。判断基準を定量化して、人為的誤差を低減。
(3) 設備点検のデジタル管理:保全記録をクラウド上で一元化し、異常履歴や交換部品履歴を即時確認できる環境を構築。
4.期待される効果
- 製品不良率の年間5%削減。
- 品質検査時間の短縮による生産性向上。
- 顧客からの品質評価向上、信頼度増大。
- 現場担当者の意識向上と技能継承の円滑化。
5.実施スケジュール(案) - 第1フェーズ(~3ヵ月):手順書の電子化および標準化作業
- 第2フェーズ(~6ヵ月):自動検査システムの導入試験
- 第3フェーズ(~9ヵ月):本格稼働および保全データ連携開始
6.添付資料
・「自動検査装置導入コスト試算書」
・「工程品質分析レポート(2025年度)」品質保証部作成
以上
テンプレート3|業務効率化・情報共有基盤提案書
DX推進・IT化を目的とした業務改善型提案書です。
特徴
- クラウド導入
- データ共有強化
- セキュリティ改善
活用シーン
- テレワーク対応
- IT化推進
- 情報管理改善


[ テンプレート3の例文 ]
業務効率化および情報共有基盤強化に関する提案書
■ 1.提案の背景と目的
現在、当社における業務は各部署でパソコンを活用して進められているものの、情報の共有方法が個別対応に依存しており、全社的な連携に課題が見受けられます。
特に、データの受け渡しや管理方法が統一されていないため、業務の非効率化や情報の分断が発生している状況です。
本提案では、これらの課題を解消し、業務の効率化・情報共有の円滑化・セキュリティ向上を目的として、社内の情報基盤の見直しおよび環境整備を提案いたします。
■ 2.現状の課題(業務・運用面)
現状における主な問題点は以下の通りです。
・データの共有手段がUSBメモリや外部媒体に依存している
・最新ファイルの所在が不明確で、重複作業や誤使用が発生している
・担当者不在時に必要な情報へアクセスできないケースがある
・ファイル紛失や情報漏洩のリスクが高い運用となっている
・バックアップ体制が不十分で、データ消失リスクが存在する
これらの状況は、日々の業務効率を低下させるだけでなく、将来的なトラブルや損失につながる可能性も懸念されます。
■ 3.提案内容(情報共有基盤の構築)
本提案では、従来の単純なLAN構築にとどまらず、以下のような統合型の情報共有環境の整備を推奨いたします。
(1)社内ネットワーク環境の整備
社内に有線および無線ネットワークを構築し、すべての端末が安定的に接続できる環境を整備します。
(2)ファイル共有システムの導入
ネットワーク上に共有フォルダを設置、またはクラウドストレージを導入し、部署・プロジェクト単位でのデータ共有を可能にします。
(3)アクセス権限の管理
役職・部署ごとにアクセス権限を設定することで、必要な情報のみを適切に共有し、情報セキュリティを確保します。
(4)バックアップおよびデータ保全対策
定期的な自動バックアップを導入し、万が一の障害時にも迅速に復旧できる体制を整えます。
■ 4.導入による期待効果
本施策の実施により、以下の効果が期待されます。
・データ共有の迅速化による業務効率の向上
・情報検索時間の短縮による生産性向上
・担当者依存の業務からの脱却
・情報漏洩リスクの低減
・テレワークや将来的なDX推進への対応基盤構築
特に、日常業務における無駄な作業時間の削減は、組織全体のパフォーマンス向上に直結する重要なポイントです。
■ 5.導入ステップ(実施計画)
円滑な導入のため、以下の段階的な実施を想定しています。
① 現状調査および要件整理
② ネットワーク設計・機器選定
③ 環境構築およびテスト運用
④ 社内展開および操作教育
⑤ 本格運用開始および改善対応
段階的に進めることで、業務への影響を最小限に抑えつつ導入が可能です。
■ 6.想定コストおよび投資対効果
初期導入には一定の費用が発生するものの、業務効率化による人件費削減や作業時間短縮を考慮すると、中長期的には十分な投資対効果が見込まれます。
また、トラブル防止やリスク低減の観点からも、本施策は必要性の高い投資であると考えます。
■ 7.補足資料
・情報共有システム導入事例集
・中小企業向けIT環境整備ガイド
・クラウドストレージ運用マニュアル
■ 8.まとめ
本提案は、単なる設備導入ではなく、業務プロセスそのものの改善を目的とした基盤整備です。
情報の一元管理と共有体制の確立により、効率的で柔軟な働き方を実現することが可能となります。
何卒、本提案の趣旨をご理解いただき、ご検討賜りますようお願い申し上げます。
以上
テンプレート4|電気代削減・省エネ提案書
コスト削減と環境対策を両立する経営改善型提案書です。
特徴
- 電力削減施策
- 設備改善
- エネルギー管理
活用シーン
- 経費削減
- SDGs対応
- 工場・オフィス改善


[ テンプレート4の例文 ]
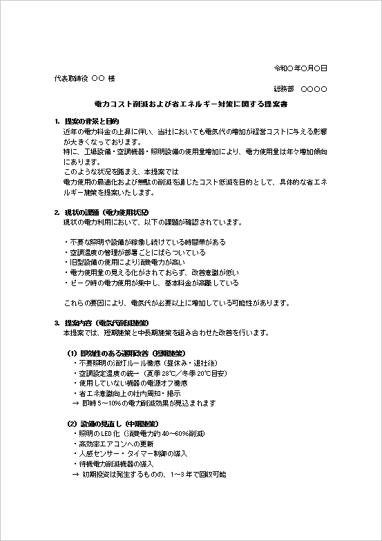
電力コスト削減および省エネルギー対策に関する提案書
1.提案の背景と目的
近年の電力料金の上昇に伴い、当社においても電気代の増加が経営コストに与える影響が大きくなっております。
特に、工場設備・空調機器・照明設備の使用量増加により、電力使用量は年々増加傾向にあります。
このような状況を踏まえ、本提案では
電力使用の最適化および無駄の削減を通じたコスト低減を目的として、具体的な省エネルギー施策を提案いたします。
2.現状の課題(電力使用状況)
現状の電力利用において、以下の課題が確認されています。
・不要な照明や設備が稼働し続けている時間帯がある
・空調温度の管理が部署ごとにばらついている
・旧型設備の使用により消費電力が高い
・電力使用量の見える化がされておらず、改善意識が低い
・ピーク時の電力使用が集中し、基本料金が高騰している
これらの要因により、電気代が必要以上に増加している可能性があります。
3.提案内容(電気代削減施策)
本提案では、短期施策と中長期施策を組み合わせた改善を行います。
(1)即効性のある運用改善(短期施策)
・不要照明の消灯ルール徹底(昼休み・退社後)
・空調設定温度の統一(夏季28℃/冬季20℃目安)
・使用していない機器の電源オフ徹底
・省エネ意識向上の社内周知・掲示
→ 即時5~10%の電力削減効果が見込まれます
(2)設備の見直し(中期施策)
・照明のLED化(消費電力約40~60%削減)
・高効率エアコンへの更新
・人感センサー・タイマー制御の導入
・待機電力削減機器の導入
→ 初期投資は発生するものの、1~3年で回収可能
(3)電力管理の高度化(中長期施策)
・電力使用量の見える化システム導入
・ピーク電力の分散運用(デマンド管理)
・契約電力の見直し(電力会社・料金プラン変更)
・太陽光発電など再生可能エネルギーの検討
→ 継続的なコスト削減と経営の安定化につながる
4.期待される効果
本施策により、以下の効果が期待されます。
・年間電気代の削減(目安:10~30%)
・エネルギー使用の最適化
・環境負荷の低減(CO2削減)
・社員のコスト意識向上
・企業イメージの向上(環境配慮企業)
5.導入スケジュール(案)
① 現状分析(電力使用状況の把握)
② 改善施策の優先順位決定
③ 試験導入(特定エリア・部署)
④ 全社展開
⑤ 効果測定および継続改善
6.想定コストおよび投資対効果
短期施策についてはほぼコストをかけずに実施可能です。
設備投資についても、省エネ効果により数年で回収可能と見込まれます。
また、電力価格の上昇リスクを考慮すると、早期導入によるメリットは非常に大きいと考えられます。
7.今後の課題と検討事項
・設備更新に伴う初期投資の検討
・社内ルール定着のための教育・管理体制
・継続的な改善体制の構築
8.まとめ
本提案は、単なるコスト削減にとどまらず、持続可能な企業運営を実現するための重要な施策です。
電力使用の最適化を通じて、経費削減と環境配慮の両立を図ることが可能となります。
何卒、本提案の趣旨をご理解いただき、ご検討賜りますようお願い申し上げます。
以上
提案書作成のポイント
- 結論を先に書く
- 数値や根拠を入れる
- 実現可能性を示す
- メリットを明確にする
- 読み手(上司・経営層)視点で書く
テンプレートのカスタマイズ方法
実務で使う際は以下を調整すると効果的です。
- 自社の数値(コスト・効果)を追加
- 図表・グラフの挿入
- 実施スケジュールの具体化
- 承認フローの追加
- 経営視点のメリット強化
提案書は「通すための設計」が重要
提案書は単なる説明文ではなく、意思決定を動かすための戦略ツールです。
適切なテンプレートを活用することで、
- 作成時間の短縮
- 説得力の向上
- 承認率の向上
につながります。
